Minha função
UX Research, Prototipagem, UI Design, Testes de Usabilidade, Arquitetura da Informação
Resultados
Diminuir a taxa de rejeição no fluxo de criação de campanhas; Aumento do MAU e da taxa de retenção do aplicativo
O Produto - Digital Reef
Plataforma de segmentação de público alvo, com funcionalidades voltadas à criação de campanhas para impactar usuários mobile, com estratégias de marketing utilizando o sistema de inteligência de dados. Embora o serviço seja muito útil para vendas especializadas, sua versatilidade muitas vezes resulta em problemas de usabilidade.
Duração do projeto: 3 meses
Visão geral
A DigitalReef é uma empresa que surgiu da fusão de três empresas que utilizavam inteligência de dados para segmentar público alvo. Porém, suas funcionalidades foram agrupadas sem uma estratégia clara, resultando em erros constantes na configuração dos serviços oferecidos.
Esses serviços incluem campanhas in-app, sugestões de download de aplicativos na compra de um celular, e criação de jornadas para impactar o público com pesquisas.
Tarefas
Dimensões do design
Avaliação Heurística: Criar Audiência
SUGESTÕES:
- Centralizar o conteúdo e definir o ritmo na página utilizando espaços brancos
- Distribuir harmoniosamente os elementos pela interface
- Documentar e instruir o usuário sobre a interface e campos a serem preenchidos
- Distribuir harmoniosamente os elementos pela interface
- Documentar e instruir o usuário sobre a interface e campos a serem preenchidos
Avaliação Heurística: Segmentação de Audiência
SUGESTÕES:
- Accordeon para segmentar etapas por temas de dados semelhantes para garantir a organização visual da interface
- Evitar droplist, quando possível apresentar todas as opções na interface
- Documentar e instruir o usuário sobre a interface e campos a serem preenchidos
- Evitar droplist, quando possível apresentar todas as opções na interface
- Documentar e instruir o usuário sobre a interface e campos a serem preenchidos
Avaliação Heurística: Visual in-app Campanha
SUGESTÕES:
- Aplicar regras de Gestalt para organizar elementos da UI e comunicar harmonia visual
- Mesclar etapas do modelo + editor de conteúdo em uma única tela
- Comunicar a hierarquia de informação através do tamanho da fonte
- Sistema permite uso avançado de recursos, como criar mais botões
- Fixar a rolagem no mockup de pré-visualização do visual da campanha sendo criada
- Mesclar etapas do modelo + editor de conteúdo em uma única tela
- Comunicar a hierarquia de informação através do tamanho da fonte
- Sistema permite uso avançado de recursos, como criar mais botões
- Fixar a rolagem no mockup de pré-visualização do visual da campanha sendo criada
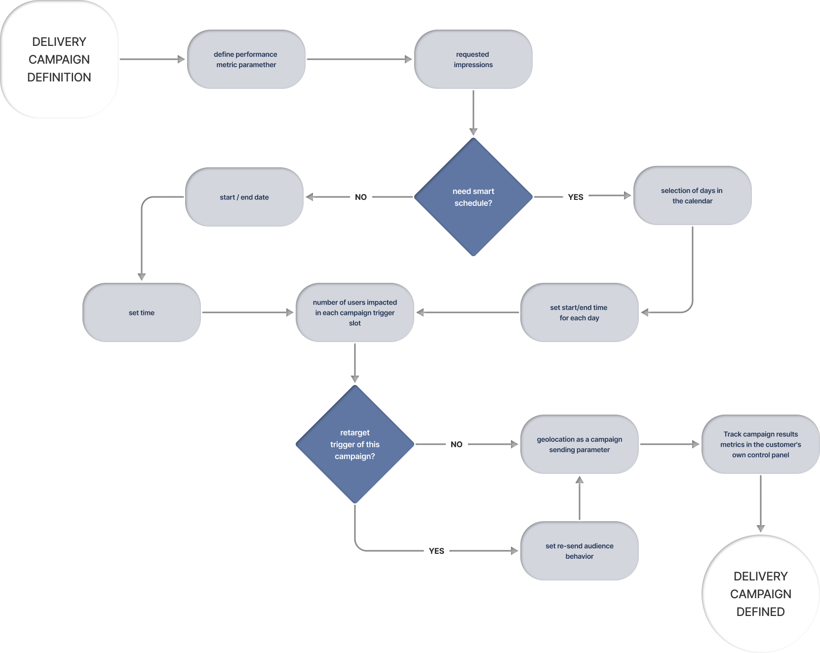
AVALIAÇÃO HEURÍSTICA: Definir Entrega da Campanha
SUGESTÕES:
- Inputs do formulário alinhados verticalmente
- Agrupar dados semelhantes em contêineres
- Utilizar diferentes formatos de input para preenchimento de dados
- Interface minimalista, sem variação de cores para manter o foco no preenchimento dos campos
- Breve instrução ao usuário sobre quais dados são necessários para preencher cada campo
- Agrupar dados semelhantes em contêineres
- Utilizar diferentes formatos de input para preenchimento de dados
- Interface minimalista, sem variação de cores para manter o foco no preenchimento dos campos
- Breve instrução ao usuário sobre quais dados são necessários para preencher cada campo
Userflow para definir entrega da campanha
Testes de usabilidade
Melhorias na interface